

大阪弁護士会所属。京都市出身。
労働環境が激変する現代において、企業が直面する労務リスクは経営の根幹を揺るがしかねない重要課題です。私は、大学卒業後のIT企業勤務、経営コンサルタント、企業役員といった10数年のビジネス現場での経験を経て弁護士となりました。
法律はあくまで手段であり、目的は「企業の持続的な成長と安定」であるべきだと考えています。そのため、単に「法的に可能か不可能か」を答えるだけでなく、現場のオペレーションや事業への影響、経営者の想いを汲み取った上での「最適な次の一手」を提示することを最優先しています。
使用者側(企業側)の専門弁護士として、労働紛争の早期解決はもちろん、トラブルを未然に防ぐための強固な労務基盤の構築を支援いたします。経営者の皆様が事業に専念できるよう、法的側面から強力にサポートさせていただきます。
PROFILE:https://vs-group.jp/lawyer/profile/fukunishi/
書籍:「事業をやり直したい」と思ったときの会社のたたみ方
監修:プロが教える!失敗しない起業・会社設立のすべて
共著:民事信託 ――組成時の留意点と信託契約後の実務

この記事でわかること
秘密保持契約(NDA)は、従業員との関係において、会社が保有する情報資産を適切に管理するための契約です。
従業員が知り得る情報は、外部に漏れると会社の経営や信用に影響を及ぼしかねないため、契約によって抑止力を高める社内整備が重要です。
契約書の内容には、対象情報の範囲や有効期間、契約が守られなかった際の損害賠償などについて記載します。
この記事では、従業員と締結する秘密保持契約の基本や目的、締結が必要となる場面、実務上の流れやよくある疑問について解説します。
あわせて、契約書に記載すべき項目や内容の雛形も紹介しているため、実務にすぐに役立つ内容です。
目次
秘密保持契約(NDA)とは、秘密情報の目的外利用や、第三者への開示を禁止するために締結する契約です。
英語では“Non-Disclosure Agreement”と呼ばれ、頭文字を取った「NDA」という略称が広く用いられています。
従業員による人為的な情報漏洩リスクを防ぐためには、秘密保持契約の締結による情報取り扱いルールの明確化が重要です。
CAとは“Confidentiality Agreement”の略で、NDAと同じく秘密情報の取り扱いを定めた契約を指します。
「機密保持契約」「守秘義務契約」と呼ばれるケースもありますが、いずれも法律で定義された用語ではなく、使い分けに明確なルールはありません。
使用される名称は、会社の方針や契約書の書式などによって異なります。
一般的には、NDAは汎用的な呼び方として広く使用され、CAはM&Aや資本提携など企業間で重要な情報を開示する場面で使用される傾向があります。
従業員は労働契約に付随して、会社に対し信義誠実に行動する義務(信義則)を負います(労契法第3条4項[注1])。
これにより、本来従業員は会社の不利益となるような情報漏洩を行ってはいけません。
しかし、信義則による義務だけではどの情報が対象となるのかが明確ではなく、義務の効力も原則として在職中に限られます。
退職後の情報管理まで十分にカバーできない点には、注意が必要です。
そのため、従業員や退職予定者との間で秘密保持契約を締結し、情報管理のルールを明文化する社内整備が重要です。
契約によって対象となる情報や義務の内容、違反時の責任が明確になり、従業員の意識向上や情報漏洩リスクの抑止につながります。
従業員と秘密保持契約を締結するタイミングは、秘密情報を取り扱う前が基本です。
あらかじめ合意が得られると、どの情報が対象となるかを労使双方が認識しやすくなり、後のトラブル防止につながります。
実務では、入社時や配置転換時、昇進時など、従業員が扱う情報の範囲が変わるタイミングで締結するケースが一般的です。
また、退職後は労働契約に付随する信義則上の義務が及ばなくなるため、退職時に別途契約を締結する対応が取られるケースもあります。
[注1]労働契約法/e-Gov
労働契約法第3条4項
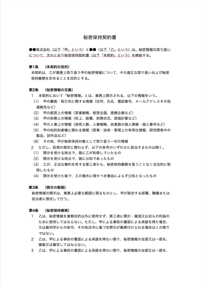
秘密保持契約書の記載内容で特に重要な項目は、以下の通りです。
また、退職時に締結する場合は、退職後の情報の取り扱い方法を明記する点がポイントです。
ここでは、従業員向けの秘密保持契約の主な記載項目について、詳しく解説します。
従業員が秘密情報の範囲を具体的に理解できるように、該当する情報を定義します。
「会社に関する一切の情報」などと広く定義しすぎると、抽象性が高まり、情報の範囲が明確とはいえません。
この場合、契約書自体の効力や、秘密保持の実効性にも影響が生じる恐れがあるため、対象情報の範囲は具体的に定める必要があります。
一般的には、次のような情報が挙げられます。
従業員の職種や業務内容に応じて、対象となる情報は異なるため、個別状況に応じた定義が重要です。
秘密情報と類似した言葉に「営業秘密」があります。
営業秘密とは、不正競争防止法により定められた要件を満たす情報を指し、法律上保護される範囲が明確です。
一方、秘密保持契約における秘密情報は、会社が管理したいと考える情報であり、営業秘密よりも広い意味を持ちます。
営業秘密に該当しない情報であっても、秘密保持契約の締結により、情報の保護が可能です。
すべての従業員が同じ情報を取り扱う権限を有するとは限らないため、情報共有が可能な従業員の範囲を明確にします。
特定の部署や職種、管理職や担当者に限定するなど、社員間であっても情報漏洩をさせない考え方が重要です。
また、業務の都合上、外部の委託先に情報を共有する可能性がある場合、その取扱いについても別途ルールを定める必要があります。
秘密情報を適切に管理するために必要とされる、具体的な禁止事項を明確に記載します。
一般的な例は、次の通りです。
意図的な行為だけでなく、不注意による理由も含めるなど、想定できる場面を漏れなく記載することが重要です。
秘密保持契約に違反し、情報漏洩などの損害が生じた場合には、従業員が損害賠償責任を負う旨を明記します。
損害賠償が過大に設定されるなど、合理性が認められない場合、責任追及ができない可能性もあるため、注意が必要です。
あわせて、漏洩が疑われる場合の会社への報告義務や、会社が調査を行える権限や対象を定めておくと、調査も円滑になります。
万が一情報漏洩があった場合、損害賠償請求の実効性を高めるために重要な項目です。
秘密保持契約の義務がいつまで続くか、有効期間を明記します。
雇用契約終了後も保護する情報については、無期限とする設定も可能です。
ただし、情報の性質に比べて過度に長い期間を設定すると、不合理として無効と判断される恐れがあります。
情報の重要性や競合リスクを踏まえ、合理的な期間を検討する姿勢が重要です。
従業員の退職後は信義則上の義務が及ばなくなるため、秘密情報の取り扱いを契約で明確にする重要な場面です。
書類やデータの返還、私物端末に保存された情報の削除、退職後の利用禁止などを具体的に定めます。
退職時に秘密情報の取り扱いを整理しておけば、万が一トラブルが生じた場合でも、契約に基づく責任追及がしやすくなります。
ここでは、従業員向けの秘密保持契約書に必要な項目を整理した雛形を掲載しています。
実務では、会社や従業員の個別の事情に合わせて、記載内容を調整する対応が重要です。
あくまでも叩き台とし、自社の実情に即した内容であるかを必ずご確認ください。


従業員と秘密保持契約を締結する際の、一般的な流れは次のとおりです。
形式的に契約書を取り交わすのではなく、従業員に内容を理解してもらい、納得を得て締結する姿勢が重要です。
ここでは、それぞれの段階で押さえておきたいポイントを解説します。
はじめに、秘密保持契約書の内容を検討します。
作成は会社側で行い、対象従業員との協議は原則行いません。
管理職や関連部署など、ルール策定に適切な社内担当者の選定がポイントです。
契約書の内容は、以下の点を中心に検討します。
秘密情報の範囲が具体的かつ明確であるか、実際に運用可能な内容となっているかを慎重に確認します。
契約書は、雛形を活用すれば効率的に作成できますが、自社の業務内容や実態に合う内容かを必ず確認しましょう。
契約書が完成したら、対象従業員に対して契約内容を説明する場を設けます。
契約の趣旨や秘密情報の範囲、有効期間や損害賠償責任を丁寧に伝える姿勢が重要です。
一方的な説明や「とりあえず署名してほしい」といった対応は避けましょう。
高圧的に進めてしまうと「強制的に契約させられた」と主張される原因になりかねません。
従業員から質問や不安が出た場合には、その場で補足説明を行う、または内容を見直すなど、柔軟な対応が求められます。
契約内容について従業員の同意が得られたら、従業員の署名押印を得て、契約を締結します。
締結後は、会社は原本保管、従業員には写しを交付し、従業員が契約内容をいつでも確認できる状態にしておきましょう。
なお、近年では電子契約を利用して秘密保持契約を締結するケースも増えています。
電子契約であっても、契約としての効力に大きな違いはありません。
自社の管理体制や運用に合った方法を選択しましょう。

ここでは、従業員との秘密保持契約について、よくある質問を整理します。
従業員と秘密保持契約を締結すると、守らねばならない情報の範囲やルールが明確になります。
従業員の情報漏洩防止の意識が高まり、日常業務でも情報管理が徹底されるため、会社のリスク管理につながる点がメリットです。
万が一情報漏洩が発生した場合でも、契約に基づいた責任追及がしやすくなります。
従業員が秘密保持契約に違反した場合、契約内容に基づき損害賠償請求などの責任を問える可能性があります。
損害の立証は会社側が行う点には、注意が必要です。
秘密保持契約の締結は強制できません。
拒否された場合は、契約内容が過度でないかを確認し、必要に応じて再説明や内容の見直しを行います。
不合理な制限が含まれていると、従業員の拒否が正当と判断される可能性もあります。
秘密保持契約は、従業員との間で秘密情報の取り扱いルールや、違反時の責任を明確にするための重要な契約です。
あらかじめ契約を締結しておけば、情報漏洩の抑止力が高まり、会社のリスク管理体制を強化できます。
契約書による秘密情報の定義や禁止内容、違反時の損害賠償措置、有効期間などの明示が重要です。
秘密保持契約の整備に不安がある企業様は、労務問題に精通したVSG弁護士法人へご相談ください。